《企业对外投资国别(地区)营商环境指南》白俄罗斯(上)
来源: 时间:2021-07-01
一、经济概况
宏观经济
据白俄罗斯国家统计委员会初步统计,2020年白俄罗斯国内生产总值1470亿白卢布(按白央行发布的2020年白卢布兑换美元平均汇率计算,约合603.7亿美元),按可比价格同比下降0.9%。
2015-2019年白俄罗斯国内生产总值(GDP)
对外贸易
根据白俄罗斯国家统计局的数据,2016-2019年白俄罗斯对外贸易总额增长40.31%。2019年,对外贸易总额为841.6亿美元,其中,出口总额419.3亿美元,进口总额422.2亿美元,贸易逆差2.9亿美元。白俄罗斯主要进出口商品包括矿产品、化工橡胶产品、机器设备和车辆、食品和农业原料、黑色金属和有色金属制品等。俄罗斯是白俄罗斯最大的贸易伙伴,2019年,俄罗斯与白俄罗斯的货物贸易额约占白俄罗斯货物贸易总额的49.19%。其他主要贸易伙伴包括乌克兰、中国、波兰、德国和英国等。
2016-2019年白俄罗斯对外贸易额
吸收外资基本情况
联合国贸发会议发布的《2020年世界投资报告》显示,2019年白俄罗斯吸收外国直接投资流量为12.93亿美元;截至2019年底,外国直接投资存量为145.13亿美元。2019年,俄罗斯是白俄罗斯吸收外商投资最大来源地,占白俄罗斯外商投资总额的45.1%;其次为英国、塞浦路斯、波兰和澳大利亚;外商投资主要集中在制造业、批发零售业、机动车修理业、运输、仓储、邮政及快递业等行业,其中,制造业吸收外资最多,占全行业吸收外资总额的37.9%。
2010-2019年白俄罗斯吸收外国直接投资
营商环境
(1) 世界银行评价:
根据世界银行发布的《2020年营商环境报告》,在全球190个经济体中,白俄罗斯营商环境便利度位列第49位。
一是提升行政效率。白俄罗斯逐步将一些行政监管事项由审批转为备案。自2020年7月起,白俄罗斯开通国家统一电子服务门户网站,企业可在线申请办理经营活动许可,节省了办理时间和成本。
二是加大投资保障和政策优惠力度。白俄罗斯以国家立法的形式不断完善中白工业园专门法律制度,为入园企业提供更有力的投资保障;给予园区前所未有的投资优惠政策,提升“一站式”综合服务水平,最大限度地为企业创造有竞争力的投资环境。
三是灵活劳动用工制度。自2020年1月起,远程工作劳动合同获得白俄罗斯法律承认。员工可在约定工作所在地以外的地方完成工作,工作时间也具有较大的灵活性,便于企业突破地域限制吸引高技术人才,提高其核心竞争力。
四是放宽入境限制。全球74个国家公民免签进入白俄罗斯的时间从14天延长至30天。自2020年7月起,外国公民及无国籍人士在入境白俄罗斯后,免予办理短期居留手续的时限由以前的5天延长至10天。
多双边经贸协定
白俄罗斯尚未加入世界贸易组织(WTO),目前已进入谈判的最后阶段。为早日加入WTO,白俄罗斯通过积极立法主动遵守WTO在关税、知识产权保护等多方面规则。
目前,白俄罗斯已与阿塞拜疆、亚美尼亚、吉尔吉斯斯坦、塔吉克斯坦、哈萨克斯坦、摩尔多瓦、俄罗斯、乌兹别克斯坦、土库曼斯坦、乌克兰和塞尔维亚签署了双边自由贸易协定。
2011年10月,白俄罗斯与亚美尼亚、吉尔吉斯斯坦、哈萨克斯坦、摩尔多瓦、俄罗斯、塔吉克斯坦和乌克兰签署了《独联体自由贸易区协定》。此外,白俄罗斯已与中国在内的70个国家和地区签订了双边投资协定。
经济园区
(1) 自由经济区
为吸引外资、促进产品出口并推动区域经济快速发展,白俄罗斯各州都建立了自由经济区。入驻自由经济区的企业享有优惠的税收政策和特定的海关税费优惠措施,如自公布财报之日起5年内免征利得税,5年后按照标准税率的50%缴纳税款;在白俄罗斯销售进口替代产品时增值税税率减半;在自由经济区内建设不动产免征不动产税等。
白俄罗斯各自由经济区概况
2005年,白俄罗斯在首都明斯克设立高科技园区,占地面积50公顷,主导产业是软件业、信息和通信技术开发业。园区为入驻企业提供特殊的税收及其他优惠政策,如利得税、增值税免税和个人所得税减按9%征收等优惠政策。
截至2020年1月,共有969家企业落户高科技园区,多为外商独资企业或合资企业,员工总人数约6.5万,园区产值约占全国国内生产总值的3.5%。入驻企业涉及的业务领域十分广泛,包括人工智能、软件开发、工程解决方案、金融科技、银行软件、激光技术和光学、移动端游戏和应用、医疗等。
二、中白经贸合作
双边贸易
据中国海关总署数据,2019年中国与白俄罗斯货物贸易额为27.1亿美元,同比增长58.2%,其中中国对白俄罗斯出口18亿美元,同比增长57.2%,中国自白俄罗斯进口9.1亿美元,同比增长60.2%。目前,中国是白俄罗斯第三大贸易伙伴,也是白俄罗斯在亚洲最大的贸易伙伴。
中国对白俄罗斯出口的主要商品包括通信设备及其配件、轿车、织袜机、合成丝线等;中国自白俄罗斯进口的主要商品包括钾肥、奶制品、木材和木制品、肉和肉制品、塑料及塑料制品、动植物油脂、植物纺织纤维、光学仪器和设备等。
2015-2019年中白货物贸易进出口额
中国对白俄罗斯投资概况
《2019年度中国对外直接投资统计公报》显示,2019年中国对白俄罗斯直接投资流量1.82亿美元。截至2019年底,中国对白俄罗斯直接投资存量6.52亿美元。
中国对白俄罗斯的投资主要集中在工业园区、仓储物流、国际贸易及展览、科技研发、农业机械研发、汽车零部件生产、人工智能、家电组装、五星级酒店和住宅投资建设、汽车组装、重型车辆生产、农业等领域。
2015-2019年中国对白俄罗斯直接投资流量与存量统计
中白经贸合作机制
中白两国签署的主要经贸协定包括《中华人民共和国政府和白俄罗斯共和国政府经济贸易合作协定(1992)》《中华人民共和国政府和白俄罗斯共和国政府关于鼓励和相互保护投资协定(1993)》《中华人民共和国政府和白俄罗斯共和国政府关于对所得和财产避免双重征税和防止偷漏税的协定(1995)》《中国商务部和白俄罗斯经济部关于共建“丝绸之路经济带”合作议定书(2014)》。
2018年5月,中国同白俄罗斯在内的欧亚经济联盟签署《中华人民共和国与欧亚经济联盟经贸合作协定》,旨在提高贸易便利化水平,为产业发展营造良好环境,促进中国与欧亚经济联盟及其成员国间经贸关系的深入发展。
境外经贸合作区
目前,中国企业在白俄罗斯建设的经贸合作区主要为中白工业园。(相关网站:中白工业园www.zbgyy.cn;中国贸促会境外产业园区信息服务平台oip.ccpit.org)
中白工业园是中白两国政府高度关注并由两国元首亲自推动的项目,也是两国政府间最大的投资合作项目。中白工业园位于首都明斯克斯莫列维奇区,总规划面积112平方公里(包括明斯克国际机场),是目前中国企业在海外开发面积最大、合作层次最高的经贸合作区。在双方的共同努力下,园区已成为“一带一路”的标志性项目。
中白工业园主导产业及细分领域
三、外资优惠政策
特定投资项目优惠协议
对于在白俄罗斯鼓励类投资行业的投资项目,如涉及收购国有企业、能源供应及定价或属于大型开发、建设项目,外国投资者可以直接与白俄罗斯国家相关部门或地方政府协商并签订投资协议,通常此类协议会为投资者提供更加优惠的投资待遇。
国家鼓励类投资行业:根据2016年5月白俄罗斯部长理事会决议,白俄罗斯将以下行业确定为国家鼓励类投资行业。投资鼓励类行业是特定投资项目优惠协议适用的基本前提。
信息通信技术业;
糖果、粮食、罐头、油脂加工业;
光学机械、仪器、电器和电子产品制造业;
皮革和制鞋业、纺织业;
边境服务设施建设及机械装备制造业;
冶金业、资源回收处理;
铁路、航空运输业及物流业;
公共服务和文化。
投资项目需符合的其他条件:
收购国有企业或与国家控股企业成立合资企业;
需要政府为新设立项目提供电力或原材料供应保障;
新设立的企业(特别是能源企业)需要与政府就产品价格达成协议;
大型开发、建设项目。
投资协议可能包含的优惠待遇:
无需公开竞拍获取土地;
占用耕地免于支付赔偿费;
进口设备、货物免征关税及增值税;
持续稳定供应生产所需原材料和能源;
与白俄罗斯政府因投资项目产生的争端可提交至外国法院和仲裁庭进行审理;
其他对投资者的必要保障措施。
投资协议签订一般程序:负责特定行业或区域的国家政府部门或地方政府牵头与投资者进行协商谈判。如果投资协议草案所包含的优惠条件涉及不同的政府主管部门,如经济部(关于定价)、税务局(关于税收优惠)、司法部(关于法律明确性和适用法律),投资人通常需要花费数月与相关政府部门进行谈判并获得批准。
对于特别重大的投资项目,经白俄罗斯总统同意,并经部长会议批准,相关政府部门或地方政府可以向投资者提供额外的特殊优惠和投资保障,双方可以根据具体项目情况协商确定协议内容。
经济园区优惠政策
在自由经济区、高科技园区、中白工业园投资的企业可享受税收减免等优惠政策。
自由经济区优惠政策
高科技园区优惠政策
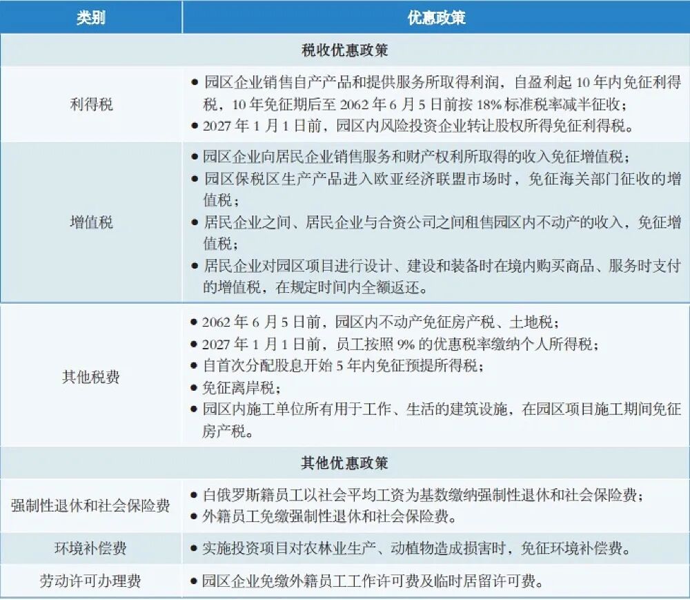
中白工业园优惠政策
小城镇和农村地区税收优惠政策
为鼓励投资者在小城镇和农村地区投资,促进当地经济发展,白俄罗斯政府为投资者提供以下税收优惠政策:
(1) 自企业注册登记起7年内:
销售自产产品、提供服务所得免征利得税;
对位于农村及小城镇地区的房产免征房产税。
(2) 以进口技术设备及零部件作为注册资本的,免征设备及零部件进口关税。
农村及小城镇税收优惠政策不适用于银行、保险机构、投资基金和证券市场的专业参与者,已享受其他优惠政策的企业(例如高科技园区、中白工业园入驻企业)。







