繁體中文 ENGLISH
1 2 3 4 5 6 7 8 9
当前位置:首页 > 新闻动态 > 正文

服务导航

新闻动态

预警!194国(地区)采取疫情相关措施,52国采取货物贸易限制性措施

来源:根据国家移民局官网、中国驻相关国家大使馆及经济商务参赞处官网、WTO官网、威尔森集团全球港口应对新冠 时间:2020-05-11

  根据国家移民局官网、中国驻相关国家大使馆及经济商务参赞处官网、WTO官网、威尔森集团全球港口应对新冠疫情限制性措施查询平台、国际航空运输协会、境内外相关媒体网站发布的信息及中国贸促会驻外代表处和部分企业反馈的情况,贸促会在此前信息(详见:速查!多国疫情相关措施更新,欧洲多国“解封”基础上对相关信息进行了更新,供企业参考。

  据不完全统计,截至2020年5月6日,共有194个国家(地区)因疫情影响采取相关措施,包括中国香 港、澳门和台湾地区。

4月28日,中国贸促会境外疫情措施提示地图已正式上线。
关注中国国际商会微信公众号,后台回复“地图”,查看各国疫情相关措施地图版。

对货物贸易(除医疗物资外)采取措施的情况——截至5月6日,共有52个国家(地区)采取相关措施。
新增3个国家(地区),具体如下:
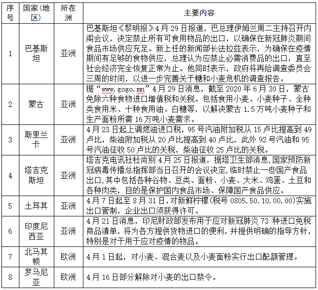
措施有更新的8个国家(地区),具体如下:
对医疗物资贸易采取措施的情——截至5月6日,共有79个国家(地区)采取了相关措施。
新增3个国家(地区),具体如下:
措施有更新的8个国家(地区),具体如下:
对船舶/航班/列车采取措施的情况——截至5月6日,共有143个国家(地区)采取了相关措施,其中措施有更新的13个国家(地区)具体如下:
对边境口岸采取措施的情况——截至5月6日,共有86个国家(地区)采取了相关措施。

新增4个国家(地区),具体如下:

措施有更新的4个国家(地区),具体如下:
对人员入境采取措施的情况——截至5月6日,共有178个国家(地区)采取了相关措施,
新增1个国家(地区),具体如下:
措施有更新的3个国家(地区),具体如下:
宣布进入紧急状态等情况的国家(地区)——截至5月6日,共有138个国家(地区)采取了相关措施。
新增6个国家,具体情况如下:

措施有更新的32个国家(地区),具体情况如下:


上一篇

下一篇

鲁公网安备 37010202002673号